I think I need a new voltage regulator.
- GPzMOD750
-
Topic Author
- Offline
- User
-

Registered
- Posts: 1365
- Thanks: 148
Re: I think I need a new voltage regulator.
29 Jun 2016 18:19 - 29 Jun 2016 18:35
OK I picked up the plugs at the dealer. I looked up the Trumpet wiring diagram and pulled up my bike's wiring diagram.
i your description of where to hook up the out bound wires Nessism. The KZ has an extra wire that routes to a different set of fuses should just ignore all that and just run the lead either directly to the battery or the solenoid?
It might be more clear once I've actually pulled the old R/R but I'm a little unsure. Wiring always makes me nervous. If I add an inline fuse what size should it be?
i your description of where to hook up the out bound wires Nessism. The KZ has an extra wire that routes to a different set of fuses should just ignore all that and just run the lead either directly to the battery or the solenoid?
It might be more clear once I've actually pulled the old R/R but I'm a little unsure. Wiring always makes me nervous. If I add an inline fuse what size should it be?
Last edit: 29 Jun 2016 18:35 by GPzMOD750.
Please Log in or Create an account to join the conversation.
- The_Proletariat
-
- Offline
- User
-

Registered
- "Cocaine is a hell of a drug"
- Posts: 269
- Thanks: 13
Re: I think I need a new voltage regulator.
29 Jun 2016 19:33
I guess I am a little late to this party but - I used a RR from a late model Ninja 250. The wires matched and the bolt holes lined up perfectly with my battery tray. It looked almost like the same piece.
1982 Kawasaki KZ550 LTD
Please Log in or Create an account to join the conversation.
- Nessism
-
- Offline
- Sustaining Member
-

Registered
- Posts: 8076
- Thanks: 3461
Re: I think I need a new voltage regulator.
30 Jun 2016 07:59 - 30 Jun 2016 09:13GPzMOD750 wrote: i your description of where to hook up the out bound wires Nessism. The KZ has an extra wire that routes to a different set of fuses should just ignore all that and just run the lead either directly to the battery or the solenoid?
It might be more clear once I've actually pulled the old R/R but I'm a little unsure. Wiring always makes me nervous. If I add an inline fuse what size should it be?
On my bike I fed the stator wires directly into the R/R, then the power output and ground went straight to the battery. A guy on the GS Resources that knows quite a bit about electrical stuff, and turned us all onto the superiority of SERIES R/R/s, was aghast to learn Kawasaki ran the power output straight to the battery (via the starter solenoid in some cases). This feed should be fused in some way (although I didn't do it). A 20A fuse should be fine, a 15A should even work. Again, I didn't do it, but that doesn't mean it's "right".
Ed
Carb O-ring Kits : www.kzrider.com/forum/14-vendor-forum/62...rburetor-o-ring-kits
www.kzrider.com/forum/faq-wiki/618026-new-owner-things-to-know
1981 KZ750E2
www.kzrider.com/forum/11-projects/604901...z750e-project-thread
Carb O-ring Kits : www.kzrider.com/forum/14-vendor-forum/62...rburetor-o-ring-kits
www.kzrider.com/forum/faq-wiki/618026-new-owner-things-to-know
1981 KZ750E2
www.kzrider.com/forum/11-projects/604901...z750e-project-thread
Last edit: 30 Jun 2016 09:13 by Nessism.
Please Log in or Create an account to join the conversation.
- GPzMOD750
-
Topic Author
- Offline
- User
-

Registered
- Posts: 1365
- Thanks: 148
Re: I think I need a new voltage regulator.
30 Jun 2016 08:28
Thanks, maybe I'll use a fusable link or a breaker.
I'm just trying to get everything running again but I'm going to build a mounting plate under the left cover eventually. I want to fit the R/R, fuse box, headlight relays I have on the way, flasher(s) and solenoid. That way all I have to do is pull the cover and everything will be there. The old igniter is just dead weight right now so once that's out of the way there should be tons of room.
I'm just trying to get everything running again but I'm going to build a mounting plate under the left cover eventually. I want to fit the R/R, fuse box, headlight relays I have on the way, flasher(s) and solenoid. That way all I have to do is pull the cover and everything will be there. The old igniter is just dead weight right now so once that's out of the way there should be tons of room.
Please Log in or Create an account to join the conversation.
- GPzMOD750
-
Topic Author
- Offline
- User
-

Registered
- Posts: 1365
- Thanks: 148
Re: I think I need a new voltage regulator.
03 Jul 2016 04:56 - 03 Jul 2016 04:57
Success!
I just ran single wires with spade connectors from the loom into the original connector. I fired her up and I was getting more voltage at idle than I usually do at full speed. I didn't have the tank on so I didn't have time to run checks with a multimeter.
I was going to leave it wired that way but it started making me nervous. I left the stator wires in the connector but I ran the ground straight to the battery. An easy task since the CWS harness had 2 bullet connector points wired into it. I then ran the hot wire to a 20A breaker and then over to the solenoid.
I just ran single wires with spade connectors from the loom into the original connector. I fired her up and I was getting more voltage at idle than I usually do at full speed. I didn't have the tank on so I didn't have time to run checks with a multimeter.
I was going to leave it wired that way but it started making me nervous. I left the stator wires in the connector but I ran the ground straight to the battery. An easy task since the CWS harness had 2 bullet connector points wired into it. I then ran the hot wire to a 20A breaker and then over to the solenoid.
Last edit: 03 Jul 2016 04:57 by GPzMOD750.
The following user(s) said Thank You: Nessism
Please Log in or Create an account to join the conversation.
- loudhvx
-
- Offline
- KZr Legend
-

Registered
- Posts: 10863
- Thanks: 1622
Re: I think I need a new voltage regulator.
04 Jul 2016 04:55 - 04 Jul 2016 05:10
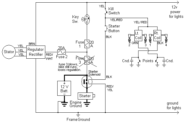
Sometimes kawasaki fuses the output to the battery, and sometimes they don't. (Unless the diagrams have a mistake, which is common.)
The main thing you want to avoid is having the battery fused, while the reg/rec can still power the bike. If the battery fuse blows, and the bike is at high RPM, the bike will probably still run, but will lose the filtering provided by the battery. This means the bike will be running without proper regulation. This leads to light bulbs melting and other bad things.
Fuse 1 is the usual position for the main fuse. Occasionally you will see a Kz with a main fuse in Fuse 2 position or Fuse 3 position (which could be a mistake on the diagrams (Kz550H2 for example) ).
Both Fuse 1 and Fuse 2 would be a good idea in case of a short to prevent wire melting, because both the alt and battery are power sources. Fuse 1 will handle almost all situations. The only thing it won't protect against is if there is a short in the reg/rec or if the wiring between reg/rec and battery gets shorted. Fuse 2, by itself also has vulnerabilities. Both 1 and 2, together will handle everything, but 1, by itself (which is the most common setup on Kz's), will handle most situations.
Fuse 3 position should never exist. This can disconnect the battery while the bike continues to run.
The main thing you want to avoid is having the battery fused, while the reg/rec can still power the bike. If the battery fuse blows, and the bike is at high RPM, the bike will probably still run, but will lose the filtering provided by the battery. This means the bike will be running without proper regulation. This leads to light bulbs melting and other bad things.
Fuse 1 is the usual position for the main fuse. Occasionally you will see a Kz with a main fuse in Fuse 2 position or Fuse 3 position (which could be a mistake on the diagrams (Kz550H2 for example) ).
Both Fuse 1 and Fuse 2 would be a good idea in case of a short to prevent wire melting, because both the alt and battery are power sources. Fuse 1 will handle almost all situations. The only thing it won't protect against is if there is a short in the reg/rec or if the wiring between reg/rec and battery gets shorted. Fuse 2, by itself also has vulnerabilities. Both 1 and 2, together will handle everything, but 1, by itself (which is the most common setup on Kz's), will handle most situations.
Fuse 3 position should never exist. This can disconnect the battery while the bike continues to run.
1981 KZ550 D1 gpz.
Kz550 valve train warning.
Other links.
Kz550 valve train warning.
Other links.
Last edit: 04 Jul 2016 05:10 by loudhvx.
The following user(s) said Thank You: GPzMOD750
Please Log in or Create an account to join the conversation.
- GPzMOD750
-
Topic Author
- Offline
- User
-

Registered
- Posts: 1365
- Thanks: 148
Re: I think I need a new voltage regulator.
04 Jul 2016 05:17loudhvx wrote: Sometimes kawasaki fuses the output to the battery, and sometimes they don't. (Unless the diagrams have a mistake, which is common.)
The main thing you want to avoid is having the battery fused, while the reg/rec can still power the bike. If the battery fuse blows, and the bike is at high RPM, the bike will probably still run, but will lose the filtering provided by the battery. This means the bike will be running without proper regulation. This leads to light bulbs melting and other bad things.
Fuse 1 is the usual position for the main fuse. Occasionally you will see a Kz with a main fuse in Fuse 2 position or Fuse 3 position (which could be a mistake on the diagrams (Kz550H2 for example) ).
Both Fuse 1 and Fuse 2 would be a good idea in case of a short to prevent wire melting, because both the alt and battery are power sources. Fuse 1 will handle almost all situations. The only thing it won't protect against is if there is a short in the reg/rec or if the wiring between reg/rec and battery gets shorted. Fuse 2, by itself also has vulnerabilities. Both 1 and 2, together will handle everything, but 1, by itself (which is the most common setup on Kz's), will handle most situations.
Fuse 3 position should never exist. This can disconnect the battery while the bike continues to run.
Thanks!
That is great diagram. I've just been looking at the factory diagram and it looks to me like there is no fusing at all between the the R/R and batt. I'll think about sneaking another fuse or breaker in your #1 position.
Please Log in or Create an account to join the conversation.
- missionkz
-
- Offline
- Sustaining Member
-

Registered
- Posts: 1612
- Thanks: 182
Re: I think I need a new voltage regulator.
04 Jul 2016 10:49
Is the brown wire out of the RR a "sense" wire or is it a true +12v source bypassing the switch?
Bruce
1977 KZ1000A1
2016 Triumph T120 Bonneville
Far North East Metro Denver Colorado
1977 KZ1000A1
2016 Triumph T120 Bonneville
Far North East Metro Denver Colorado
Please Log in or Create an account to join the conversation.
- SWest
-
- Offline
- Sustaining Member
-

Registered
- 10 22 2014
- Posts: 23687
- Thanks: 3000
Re: I think I need a new voltage regulator.
04 Jul 2016 10:52
It's a sense wire.
Steve
Steve
Z1b1000 1975 Z1b
kzrider.com/forum/11-projects/598262-kz-...-will-it-live#672882
kzrider.com/forum/2-engine/597654-poser?start=240#704229
kzrider.com/forum/11-projects/598262-kz-...-will-it-live#672882
kzrider.com/forum/2-engine/597654-poser?start=240#704229
Please Log in or Create an account to join the conversation.
- GPzMOD750
-
Topic Author
- Offline
- User
-

Registered
- Posts: 1365
- Thanks: 148
Re: I think I need a new voltage regulator.
04 Jul 2016 11:08 - 04 Jul 2016 11:14
Damnit!
I put everything back together. Started the bike and I'm not getting any charge at all.
I plugged the original R/R back in and I was getting just over 12v.......
I found a quick bench test for a non shunt R/R and I'm not getting any continuity at all any way I test it.
I'll see if the seller will replace the R/R. I can't tell you how absolutely bummed I am.
I put everything back together. Started the bike and I'm not getting any charge at all.
I plugged the original R/R back in and I was getting just over 12v.......
I found a quick bench test for a non shunt R/R and I'm not getting any continuity at all any way I test it.
I'll see if the seller will replace the R/R. I can't tell you how absolutely bummed I am.
Last edit: 04 Jul 2016 11:14 by GPzMOD750.
Please Log in or Create an account to join the conversation.
- Nessism
-
- Offline
- Sustaining Member
-

Registered
- Posts: 8076
- Thanks: 3461
Re: I think I need a new voltage regulator.
04 Jul 2016 11:14 - 04 Jul 2016 11:15
The service manual calls for reving the bike to 5000 rpm and checking output at that point.
The SH775 units are bulletproof. Sounds like either your stator is bad or you don't have the R/R wired properly.
Double check this photo. To check the function of your unit connect the + and - output terminals direct to the battery. If you don't get any charging then your stator is bad.
The SH775 units are bulletproof. Sounds like either your stator is bad or you don't have the R/R wired properly.
Double check this photo. To check the function of your unit connect the + and - output terminals direct to the battery. If you don't get any charging then your stator is bad.
Ed
Carb O-ring Kits : www.kzrider.com/forum/14-vendor-forum/62...rburetor-o-ring-kits
www.kzrider.com/forum/faq-wiki/618026-new-owner-things-to-know
1981 KZ750E2
www.kzrider.com/forum/11-projects/604901...z750e-project-thread
Carb O-ring Kits : www.kzrider.com/forum/14-vendor-forum/62...rburetor-o-ring-kits
www.kzrider.com/forum/faq-wiki/618026-new-owner-things-to-know
1981 KZ750E2
www.kzrider.com/forum/11-projects/604901...z750e-project-thread
Last edit: 04 Jul 2016 11:15 by Nessism.
The following user(s) said Thank You: GPzMOD750
Please Log in or Create an account to join the conversation.
- GPzMOD750
-
Topic Author
- Offline
- User
-

Registered
- Posts: 1365
- Thanks: 148
Re: I think I need a new voltage regulator.
04 Jul 2016 11:23
I've checked every wire In every way possible. And have it hooked as shown. I would suspect the stator if I wasn't getting a charge with the old R/R. I do have another stator but the bench test for the SH775 failed.
Like I said. I sent the seller a message, They have about a half dozen more listed so let's see if they send me another.
Like I said. I sent the seller a message, They have about a half dozen more listed so let's see if they send me another.
Please Log in or Create an account to join the conversation.
Moderators: Street Fighter LTD
